Planes de continuidad: preparando un simulacro
Los Planes de Continuidad pretenden reducir el impacto de un incidente que afecte gravemente a los procesos de la empresa. Lo esencial en un Sistema de Planes de Continuidad son 1) el soporte o método establecido para avisar rápidamente a los responsables del negocio y 2) que todo el mundo sepa lo que hay que hacer. Los simulacros ponen a prueba el sistema y forman a los equipos para el caso de crisis.
Ya hemos hablado en varias ocasiones anteriores sobre los Planes de Continuidad en el Negocio. Hoy vamos a ver cómo se puede preparar un simulacro para que sirva de elemento formativo, de entrenamiento y de corrección del sistema.
Lo primero es preparar el ‘programa’ de lo que se va a simular, para explicar los pasos a los responsables de las acciones del simulacro. Se pueden emplear varias aplicaciones de pago, o incluso alguna freeware para hacer un diagrama de flujo, como por ejemplo Dia Portable, (que ya presentamos como parte de herramientas para montar un sistema documental con pocos recursos). Aún se puede emplear algún otro software libre todavía más accesible para elaborar diagramas. Es el caso del programa que presento ahora:
DiagramDesigner
Este sencillo freeware también nos sirve para crear diagramas, como la imagen destacada de este post, con una facilidad extraordinaria. Y basta copiar el archivo de instalación del programa en un pendrive para hacerlo portable. Aquí vemos como se va generando un diagrama en su interfase gráfica:

DiagramDesigner en acción
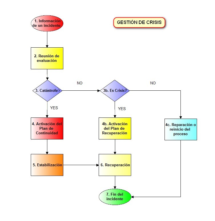
El procedimiento que tendremos escrito anteriormente en la empresa para la Gestión de Crisis nos servirá de ‘inspiración’ para representar en el flujograma cómo hemos de actuar durante el simulacro. Una vez tenemos definido el flujo de actuaciones, conviene difundirlo para conocimiento de los participantes, mejor convovando una reunión preparatoria.

Esquema de flujos de la Gestión de Crisis
Esta reunión, en lugar de ser una típica reunión aburrida en la que alguien explica lo que han de hacer todos, se puede convertir en muy participativa, emulando entre todos lo que se hará en el día del simulacro.
Una manera de distribuir los ‘papeles’ o ‘roles’ que interpretará cada grupo, es tratar de hacer un ‘programa’, como se hace a continuación, basado en el flujo representado en el diagrama anterior. Algo parecido a lo que representa la siguiente figura:

‘Programa’ de la gestión de una crisis, que se seguirá también en el simulacro (puede personalizarse para hacerlo más oportuno al caso)
Este tipo de presentación, que se puede preparar en cualquier hoja de cálculo, como MS Excel, tiene la ventaja de que todos los participantes en el simulacro van a recibir la misma información y, según los colores de las casillas, pueden ver de una forma simple cuándo han de actuar y de qué forma. Hay veces que se reparten fichas incluyendo los ‘roles’ de cada cual y además un programa general. Esa forma de difundir lo que hay que hacer, en que cada cual solo conoce en detalle su parte, en mi opinión es contraproducente. Prefiero que cada uno tenga LA MISMA información. Así la coordinación de todos es más fácil. Con estas explicaciones ya entendidas y aclaradas, conviene definir bien el grado de gravedad del suceso o incidente que se va a simular, ya que configura lo que se hará realmente en el simulacro. Para ello recordamos el post, sobre el incidente y su clasificación según la gravedad. Así, definiendo el nivel de gravedad de forma objetiva, se entienden mejor las cosas y no hay ambigüedad.
También hay que asegurar que el método para convocar a los distintos responsables durante las crisis y los contactos que tenemos de todos están operativos y actualizados. Porque el caso de crisis, el efecto de cualquier demora en las fases iniciales puede ser muy difícil de subsanar posteriormente.

Niveles de gravedad de un incidente. Posible clasificación
Escuchando todas las partes se debe corregir el ‘programa’ para hacerlo más realista. Eso será un indicativo de que la sesión preparatoria ha servido para algo. Ya solo queda poner en práctica lo programado y ver qué resulta.
En resumen, para organizar un buen simulacro hay que tener claro cual es el objetivo que se desea cubrir, seguir los procedimientos que estén establecidos, involucrar a los grupos que han de intervenir y formarles, elaborar un programa sencillo y comprensible apoyándose en diagramas de flujo o en una lista estructurada de actuaciones, poner a prueba el sistema, aproximándose todo lo posible a un incidente real y analizar el resultado para mejorar los procedimientos.

1 Comentario »